时间:2024-11-06 14:21:36文章来源:国际本科网
北京外国语大学
北京外国语大学是教育部直属、“985”优势学科创新平台和首批国家“211工程”建设的全国重点大学,是目前我国高等院校中历史悠久、教授语种最多、办学层次齐全的外国语大学。
同时北京外国语大学是国内培养国际传播人才的重镇,从这里走出了杨澜、许戈辉、何炅等一大批活跃于国内外主流媒体的知名传媒精英。依托北京外国语大学优秀的传媒和艺术师资力量,传授学生系统的传媒专业知识和艺术技能,培养当今社会紧缺的高层次、具有国际视野的传媒和艺术类人才。
北京外国语大学(教育部)出国人员培训简介
1985年教育部在北京外国语大学正式成立出国人员培训部,主要承担国家教委公派人员出国前的外语强化培训以及自费出国留学项目的招生、教学和管理工作。近年来,随着自费出国留学人员的不断增加,北京外国语大学出国人员培训部积极与海外大学开展合作,先后开设了英语国家国际名校预科课程、国际学分豁免课程,成功培养出数千名自费出国留学学生。培训部成立三十多年来,在师资队伍、经费投入、专家聘请、学院宿舍等许多方面得到了教育部和学校的支持和重视。现已建成一支较高素质的师资队伍,他们均有海外教学或留学经历,具有丰富的短期外语强化教学经验。
中国(教育部)留学服务中心/北京外国语大学出国留学培训基地简介
教育部中国留学服务中心/北京外国语大学出国留学培训基地成立于2007年,是与中国留学服务中心联手共建的首批出国留学培训基地之一。出国留学培训基地由北京外国语大学出国留学人员培训部承办,负责基地的招生、教学和学生管理等工作。中国留学服务中心对留学基地的建设予以政策指导,并为符合条件的项目学生提供学历学位认证、档案存放、落户派遣、回国工作信息等一条龙配套服务。
北京外国语大学国际预科1+3传媒艺术课程项目简介
北京外国语大学凭借自身国际影响力与优质的教育资源和中国留学服务中心支持,与英国、澳大利亚、新西兰、加拿大、美国、新加坡、马来西亚等国家的知名大学建立良好的合作关系,开设国际预科1+3留学课程,为欲赴国外大学学习的学生提供高水平、有针对性的教育。学生达到大学录取条件后将进入该大学进行本科专业学习,成绩合格同学获得的学位证书回国教育部做学历学位认证,享受归国留学生待遇。
自2002年以来,艺考热度在国内兴起,截止至2024年每年国内艺考人数已达13万余人。越来越多的家庭发现国外的艺术学校素质课程更加丰富多元、艺术氛围浓厚、且更加注重学生自身的创新及思想,各类全球顶尖艺术平台、舞台交流机会多,除了培养传统的纯艺术专业领域人才,也更加注重应用型艺术专业人才的课程体系建设及发展,如:数字媒体、视觉传达、艺术治疗、艺术管理等,在国内外均为急需岗位人才,北外作为全国出国留学的先驱者,一直在国际预科及学分豁免领域不断开发、创新、精细化专业领域,特此开设艺术专业,为广大学子开辟新的留学路径。
北京外国语大学国际预科1+3传媒艺术课程项目优势
01、该项目是北京外国语大学与国外名校建立良好的合作关系,成绩符合可进入国外大学本科学习,规避了留学申请风险。
02、与世界百强名校展开良好合作,圆中国优秀高中生升入世界百强名校梦。
03、所有基地项目协议在中留服备案,基地学生入学后在中留服官网学生信息系统做注册,保证了学籍的完整性,回国做学历学位认证无忧。可以考公务员、研究生、享受留学生归国待遇,比如上海、北京的落户政策和创业政策等。
04、专业实用性强,选择面广,国外艺术专业门类开设丰富,具有国际视野的高级专业艺术人才就业前景更加广阔,且薪资可观。
05、北京外国语大学是北京地区雅思官方考试考点,便捷的考试途径,熟悉的考场环境。我院的雅思授课团队老师均有多年雅思提分经验。
06、国内课程得到国外大学认可,国际预科1+3课程可以豁免国外预科,节省经费近二十万。学分豁免课程可以豁免国外大一学分课程,节省经费三四十万。
07、高效资源共享,统一办理校园一卡通、学生证等。北外校内统一住宿,宿管老师严格管理,按时封楼,保证学生安全。校医院为学生提供医疗服务。统一办理人身意外保险,保证学生人身安全。08
引入西方先进的课程教学模式,提前适应国外的学习方式与环境。中外师资执教,严抓教学管理,为国外留学完美衔接提供课程保障。
09、课外生活丰富,校运动会、新年晚会等丰富课外生活,全面发展。丰富的社团活动,可加入校园内任意社团,享受充实的课余生活。丰富的娱乐场所,比如体育馆、健身馆、各类球场等。
10、专业艺术规划团队,一对一全程专业作品指导,将学生的理论知识与实践无缝衔接,所有文书老师均为海外名校毕业,保障学生高品质升学。
11、一对一指导留学规划和签证材料办理及申请,有效保证签证率。
北京外国语大学国际预科1+3传媒艺术课程学业规划
在北京外国语大学全日制学习1年国际预科课程,达到国外学校的入学条件,便可直接进入国外大学专业课学习。通过2-3年完成本科学业并获得学士学位者,回国后在中国留学服务中心申请《国外学历学位认证书》。本科段课程完成后,可直升硕士,再需1-1.5年完成硕士学业并获得硕士学位者,回国后在中国留学服务中心申请《国外学历学位认证书》。
北京外国语大学国际预科1+3传媒艺术课程语言课程设置

北京外国语大学国际预科1+3传媒艺术课程定向班简介
一、国际媒体与传播定向班
01、培养目标
北京外国语大学继续教育学院国际媒体与传播定向班,根据国家和社会需要,培养全球化时代所需要的国际新闻和传播领域的栋梁人才。其主要目标是培养具有一流外语水平、扎实国际新闻与传播学理论功底和高超实践能力,熟练掌握新闻业务技能,深入了解中国国情和世界形势,灵活使用外语和新技术的新型复合型人才。
02、培养要求
通过课程学习,学生能够深入了解新闻学和传播学的基本概念,掌握新闻报道和传播的基本技巧与应用技术,更多地参与新闻实践活动,为从事国际新闻和传播工作打下扎实基础,提升学生的就业竞争力。通过该项目的学习,可以达到以下预期目标:
①能够胜任国内外各种媒体工作,特别是国际新闻与传播领域的工作。他们既能供职于国内中央和地方媒体,也能在国际传媒机构和组织就职,还能够在各类国际组织、跨国企业等重要机构从事各种工作,包括新闻报道、编辑、编译、摄影/摄像、媒体管理、公关以及新闻翻译等。
②具有新闻学和传播学专业的扎实基础以及外语基本功,可在国外继续深造,增加在国内外考取硕士研究生的优势,为学生拓展更大的发展空间。
03、培养模式
学生在1-2年内完成教学计划规定的课程和学分,且成绩合格者,可获得由北京外国语大学颁发的结业证书;达到国外大学录取标准获得国外大学录取通知书,2-3年后成绩合格者可获得国外大学学位证书。
04、专业课程设置

05、可选专业
新闻学、广播新闻、传播学、国际传媒、大众传播、国际传播、国际政治传播、传媒学、国际新闻学、媒体和传播、新媒体、数字媒体与社会、数字媒体与文化、国际公共和政治传播、媒体管理、媒体、传播和国际新闻、政治传播、媒体、传播和国际新闻、媒体、文化和社会、时尚品牌与宣传、创意媒体等。
二、数字媒体艺术与文化创意产业定向班
01、培养目标
北京外国语大学数字媒体艺术与文化创意产业定向班培养具有良好的科学素养以及美术修养、既懂技术又懂艺术、能利用计算机新的媒体设计工具进行艺术作品的设计和创作的复合型应用设计人才。
02、培养要求
使学生能较好地掌握计算机科学与技术的基本理论、知识和技能,熟悉图形图像处理的基本算法,熟练掌握各种数字媒体制作软件,具有较好的美术素养和扎实的编程能力,能应用新的数字媒体创作工具从事平面设计、网络媒体制作、游戏、动画制作、数码视频编辑以及动画、游戏、虚拟现实等领域的应用研发。
03、培养模式
学生在1-2年内完成教学计划规定的课程和学分,且成绩合格者,可获得由北京外国语大学颁发的结业证书;达到国外大学录取标准获得国外大学录取通知书,2-3年后成绩合格者可获得国外大学学位证书。
04、专业课程设置

05、可选专业
数字媒体、数字社会、数字媒体与社会、 数字媒体与文化、多媒体设计、媒体传播艺术、创意传媒、动画设计、计算机动画、游戏设计、3D游戏美术、概念艺术、影视特效、娱乐设计、平面设计、广告设计、视觉传达、新媒体艺术设计、电影制作、电影、电影与电视制作、导演、广播和媒体制作、影视特效与设计、声音艺术、时尚摄影、视觉艺术管理、表演艺术管理、创意与文化产业管理等。
三、艺术与设计定向班
01、培养目标
北京外国语大学继续教育学院艺术与设计定向班培养适合社会主义市场经济需要,立足于培养具有宽广国际视野的新时代艺术与设计国际化人才,培养具备良好的人文与科学素养、较强的政治思想素质、扎实的专业功底,系统掌握艺术和艺术设计的基础理论与基本方法,具备较强的艺术设计与创意能力,能够在各类教学单位、设计公司、品牌策略机构、IT公司、网络公司以及文化企事业单位的设计部门等从事艺术与设计相关工作。
02、培养要求
本专业学生主要学习艺术与设计方面的基础理论知识,通过对学生艺术思维的培养,掌握艺术设计创作的专业技能和方法,具有独立进行艺术设计时间的基本能力,具有艺术创新能力和国际竞争力,具有全球化的视野,全球化的思维并了解国内外艺术设计的发展动态,熟悉国际规则,具有国际运作能力,也是对于国际艺术人才走向国际的发展要求。
03、培养模式
学生在1年内完成教学计划规定的课程和学分,且成绩合格者,可获得由北京外国语大学颁发的结业证书;达到国外大学录取标准获得国外大学录取通知书,2-3年后成绩合格者可获得国外大学学位证书。
04、专业课程设置

05、可选专业
绘画、油画、版画、雕塑、插画、陶艺、服装设计、珠宝设计、时尚配饰、纺织品设计、时尚设计、工业设计、产品设计、交互设计、室内设计、城市规划设计、舞美设计、展示设计、建筑设计、景观设计、建筑学、艺术管理、时尚管理、时尚买手、奢侈品管理艺术与项目管理、艺术与文化管理、艺术管理与文化政策等。
四、音乐定向班
01、培养目标
北京外国语大学继续教育学院音乐学定向班培养具备音乐学、音乐教育等方面的基本知识,以及初步对音乐进行理论分析、研究的能力,以深厚的音乐文化素养为基点,培养各类媒体及相关行业的音乐编辑人才、音乐传播人才、音乐表演人才,培养集音乐创作、编曲、制作等才能、融计算机技术、现代音频技术与录音技术于一身的复合型高级专门人才。能在广播影视、网络新媒体、音像出版、演艺娱乐、音乐剧场等文化传媒机构、音乐艺术院校,社会音乐团体、科研单位和出版、 广播影视等部门从事音乐教学、音乐研究、音乐编辑与制作、剧院演出等工作高素质的复合型、创新型人才。
02、培养要求
学生通过对音乐理论和音乐教育的基本知识,具备较扎实的音乐理论知识和专业技能,并能够运用相关知识解决音乐教学与研究中的基本问题,具备从事音乐教学和研究的基本能力。具有音乐鉴赏能力,懂经营、会管理、具有国际视野的音乐产业管理人才,具备过硬声乐演唱技术、丰富舞台实践经验符合社会需求的高水平民族、美声、流行、音乐剧、影视音乐演唱的声乐演唱专业人才,具有较高的音乐修养和影视艺术修养,掌握音乐制作、影视前后期声音制作和扩声技术,具备一定的声音艺术创作能力,能够满足广播电影电视系统、音乐与影视节目制作公司、文化传媒公司、演出机构、音像节目制作单位、数字媒体等领域的相关人才需求。
03、培养模式
学生在1-2年内完成教学计划规定的课程和学分,且成绩合格者,可获得由北京外国语大学颁发的结业证书;达到国外大学录取标准获得国外大学录取通知书,2-3年后成绩合格者可获得国外大学学位证书。
04、专业课程设置

05、可选专业
音乐学、音乐艺术管理、音乐教育、音乐治疗、音乐表演、流行音乐、声乐歌剧、钢琴、管弦乐、指挥、提琴、作曲、电子音乐制作、电子音乐作曲、音乐录音等。
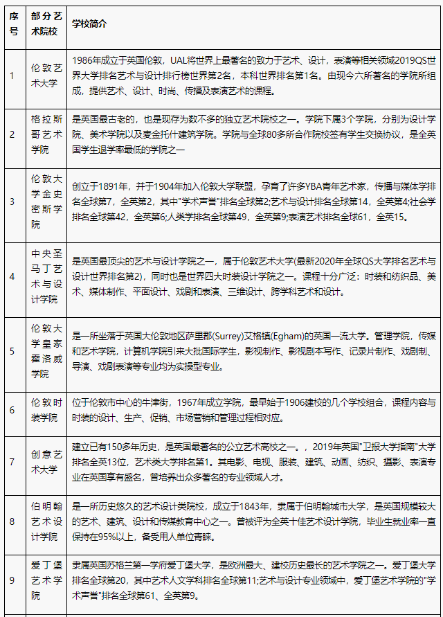
北京外国语大学国际预科1+3传媒艺术课程可申请院校

北京外国语大学国际预科1+3传媒艺术课程招生要求
01、招生对象
高中毕业或同等学历,有高中毕业证;
高二在读生,留学时须提供高中毕业证及三年完整成绩单;
大一在读生(无不及格成绩),留学时须提供高中毕业证、高中三年完整成绩单,大一在读证明,大一成绩单;
02、录取标准
①具有爱国主义信念,诚实守信,遵纪守法,无犯罪记录,无心理疾病。
②具有浓厚的学习兴趣。
③国内高二结业、高三毕业及同等学历的学生
④英语要求:高考英语100(含)分以上,或雅思4.5分以上可免试入学;
未达到免试入学标准者,可参加北京外国语大学组织的英语入学测试,成绩合格即可入学。
⑤艺术类考生要求:
美术生:提供三幅作品,素描,色彩和速写各一幅。
音乐类:提供一段不少于5分钟的专业方向视频。
03、收费标准
国际媒体与传播:118000元/年
数字媒体艺术与文化创意:88000元/年
艺术与设计:88000元/年
音乐:88000元/年
04、申请材料
身份证复印件3份、高考成绩单、高中毕业证或同等学历证明复印件1份、一寸白底免冠彩色近照8张及电子版照片一张、雅思或托福成绩单复印件1份(如有请提供)。