时间:2025-03-11 11:39:52文章来源:国际本科网
学校简介
暨南大学,简称“暨大”,素有“华侨最高学府”之称,是中国历史最悠久的大学之一,直属中央统战部领导,是统战部、教育部和广东省人民政府三方共建的国家“双一流”建设高校。
暨南大学恪守“忠信笃敬”之校训,注重以中华传统文化培养造就人才,贯彻“面向海外、面向港澳台侨”办学方针,共培养了来自世界五大洲 170 多个国家和港澳台地区各类人才 40 余万人,桃李遍布世界各地。
项目介绍
暨南大学与中国教育部留学服务中心签署《全面战略合作协议》,成为中国教育部留学服务中心出国留学培训基地。暨南大学作为中国(教育部)留学服务中心的战略合作伙伴,开设计划外出国留学培训项目。暨南大学承担项目的管理工作,依托自身优质教育资源,借鉴国际先进的教学模式,致力于为学生顺利出国留学提供全方位的教学和服务;中国(教育部)留学服务中心对出国留学培训项目的建设予以政策性指导并提供相关服务。

项目优势
01 侨校加名校办学有保障
项目由教育部留学服务中心审批备案,并接受留学服务中心及暨南大学国际交流处监督指导,依托百年侨校平台与资源,高质量办学培养生源。
02名师授课学习有保障
暨南大学作为国家高等学府,配备了一流的师资力量,授课老师拥有海内外知名大学博士学位及丰富的商学院执教经验,具备将先进管理理论与中国管理实践相结合的战略思维,形成独具一格的教学模式。
03国外大学课程学分豁免
学生在读期间只需修得学分即可获得国外院校学分豁免,省去在海外学习产生的部分费用,最大程度节省学生的求学经历,降低留学风险。
04精细化学生管理
项目小班制管理,各式主题讲座,共享校园资源,培养高质量学生输送至海外实现梦想与目标。
05专业的留学一 站式服务,多国多校联合申请
专业顾问老师一对一留学评估与入学指导,服务学生至海外落地安顿与细致的出行指导与接机,满足多方面的留学需求英美澳加多国全方位一站式服务。
招生信息
悉尼科技大学专项班

悉尼科技大学,简称“悉尼科大”(UTS),是一所位于澳大利亚悉尼市的著名公立研究型大学,澳大利亚科技大学联盟(ATN)、中澳工科大学联盟(SAEUC)、世界大学联盟(WUN)、经AACSB认证的世界著名高校。
在2024年QS世界大学排名中,UTS位列全球第90名,且被评为五星级高校,成为不可忽视的澳洲“第九大”!
与申请类留学项目相比,UTS专项班是暨南大学珠海校区与悉尼科技大学两校之间的中外联合办学,学分互认,专项班的同学们在雅思成绩达到6.5、专业成绩合格的前提下,可直通悉尼科技大学读剩余本科阶段大二、大三课程,升学稳定有保障!
毕业后可获得国外大学相应学士学位证书,回国后中国留学服务中心予以认证,也可选择直接申请继续攻读硕士学位。
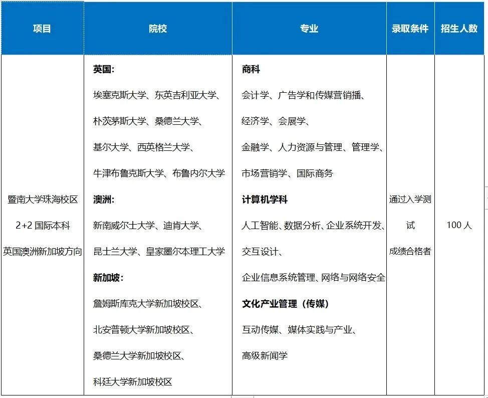
英国、澳洲、新加坡等方向
.
毕业后可获得国外大学相应学士学位证书,回国后中国留学服务中心予以认证,也可选择直接申请继续攻读硕士学位。
可以在国内考公、考研/博、落户等。
学业规划
2+2模式
学生在暨南大学珠海校区进行两年的全日制学习,达到要求后,前往对接的国外大学进行余下两年的学习。通过考核获海外本科学士学位。
学生也可在此学士学位基础上继续深造,攻读海内外硕士学位。
第一年(国内)
在暨南大学全日制学习英语基础课程、思政课程及部分专业基础课程。
第二年(国内)
完成国内所有专业基础课程及英语强化课程。
第三、四年(国外)
赴海外大学完成剩余本科课程,获得本科学士学位,回国经教育部留学服务中心学位认证,国家承认本科学历。
第五年
有意继续深造者可申请国外大学硕士研究生,完成专业课程学习,取得硕士学位,国家承认硕士学历。
招生信息
招生对象
应往届普通高中毕业生、国际高中毕业生或同等学历应届生。
入学测试
笔试(60%) 英语 :词汇、 语法、 阅读、 运用;心理健康测评 :心理健康、 综合素质、 生活态度、 批判性思维
面试(40%) :英语口语、 沟通能力、 团队合作、 学习态度
免笔试原则:(符合下述条件之一即可)
高考成绩总分到达当地本科录取线者
高考英语单科成绩110分以上者
国际高中毕业生 ,持A-level或IB或AP成绩及格者
雅思成绩5.0以上或托福成绩60分以上
学 费
75000元/年